中国自动化学会2026年度系列宣传制作服务商遴选会会议通知

日期:2025-12-26 16:34

中国自动化学会是我国最早成立的国家一级学术群众团体之一,是中国科学技术协会的组成部分,是发展我国自动化、信息与智能科技事业的重要社会力量。自成立至今的60多年间,学会不断加强组织凝聚力、学术引领力、社会公信力和国际影响力,持续推动中国自动化、信息与智能科技事业的发展和壮大,已经成为连接政府、产业、学术、科研、会员的重要纽带,成为国内外具有影响力和公信力的现代社团组织之一。

2026年是中国自动化学会成立六十五周年。站在新的历史节点,为全面、立体、生动地展现学会的发展历程,进一步提升学会的学术引领力、行业影响力与社会感召力,现特面向全社会征集中国自动化学会2026年度系列宣传制作服务商,具体通知如下:

一、遴选会时间

202617日  14:00-15:30

二、遴选会形式

1.线下会议

2.地点:北京市海淀区知春路甲63号卫星大厦151503

三、系列宣传制作内容概况

(一)学会六十五周年系列纪念视频

包括但不限于中国自动化学会六十五周年宣传片、口述历史系列专题片、MV等。

(二)学会重大学术活动宣传

包括但不限于2026中国自动化与人工智能科普大会、2026国家新质生产力与智能产业发展会议暨2025年度中国自动化学会科学技术奖励颁奖仪式、2026中国自动化与人工智能教育大会暨2025-2026学年全国青少年劳动技能与智能设计大赛全国决赛、2026国家工业软件大会、2026中国自动化大会暨中国自动化学会六十五周年等。

四、服务内容

1.策划学会2026年度系列宣传工作方案,针对每项宣传专题以及学术会议宣传制定专门的工作方案。

2.独立执行学会2026年度系列宣传内容的包装、制作、平台分发,确保宣传广泛性和影响力。

五、响应文件要求

(一)响应文件内容

1.意向承接宣传制作的工作方案;

2.细化报价清单;

3.服务承诺书;

4.法人授权书(须法人代表签字);

5.供应商资格证明文件(营业执照、组织机构代码证、近3年来主要业绩证明等复印件并加盖公章)。

注:工作方案及报价清单仅针对其中1-2项宣传内容即可。

以上文件需提供最新版本,落款日期在通知日期后。

(二)响应文件提交要求

1.电子版文件:请各服务商于20261517:00前将响应文件电子版发送至publicity@caa.org.cn

文件请按照序号+单位名称+文件内容“1+中国自动化学会+系列宣传工作方案命名,邮件主题:单位名称+系列宣传遴选会材料提交;邮件请附被授权人(遴选会联系人)姓名、联系电话及邮箱,邮箱注意接收遴选会通知,联系电话遴选会当日保持畅通。

2.纸质版材料:请于202617日前将纸质版材料(1份原件、2份复印件)邮寄至指定地点,邮寄信息为:北京市海淀区知春路甲63号卫星大厦 陈老师 18295881289

六、评分标准

(一)评审工作原则:

1.严格遵循公平、公正、科学、择优的原则。

2.任何单位和个人不得非法干预或者影响评标过程和结果。

3.保证评标活动在严格保密的情况下进行。

4.评标活动及其当事人应接受依法实施的监督。

(二)评审人员应遵守以下工作守则:

1.认真贯彻执行国家有关法律、法规、规章及规范性文件;

2.履行职责,严守秘密,廉洁自律;

3.客观、公正、公平地参与评审工作;

4.明确提出个人意见并对所提意见承担责任;

5.不接受相关单位及人员因不正当要求而给予的财物或其他好处;

6.在评审工作期间不得私下接触利害关系单位及关系人;

7.按照通知规定的评标标准和方法进行评标;

8.不向组委会征询确定遴选意向或者接受任何单位或个人明示或暗示提出的倾向或者排斥特定遴选单位的要求;

9.凡与相关单位有利害关系的应主动提出回避。

(三)保密工作守则:

参与评审有关人员都必须严格保守有关秘密。应当予以保密的信息包括但不限于:

1.参与评审工作的人员组成;

2.对相应文件的初步了解情况;

3.评审发表的评审意见;

(四)评审流程:

1.各供应商按照规定时间向组委会提交响应文件;

2.组委会对响应文件进行格式审查,如有问题需供应商在规定期限内完成修改;

3.组织召开评审会议,供应商就大会工作方案进行15分钟陈述;

4.评审专家根据工作方案提出相关问题,时长约5分钟;

5.评审专家参考响应文件,根据供应商工作方案及回答质询,完成供应商评分工作。

6.组委会对评分结果进行加权统计,得出最终结果;

7.对评审结果在中国自动化学会官网进行5个工作日的公示;

8.公示期结束后对结果进行公告,确认会议服务商。

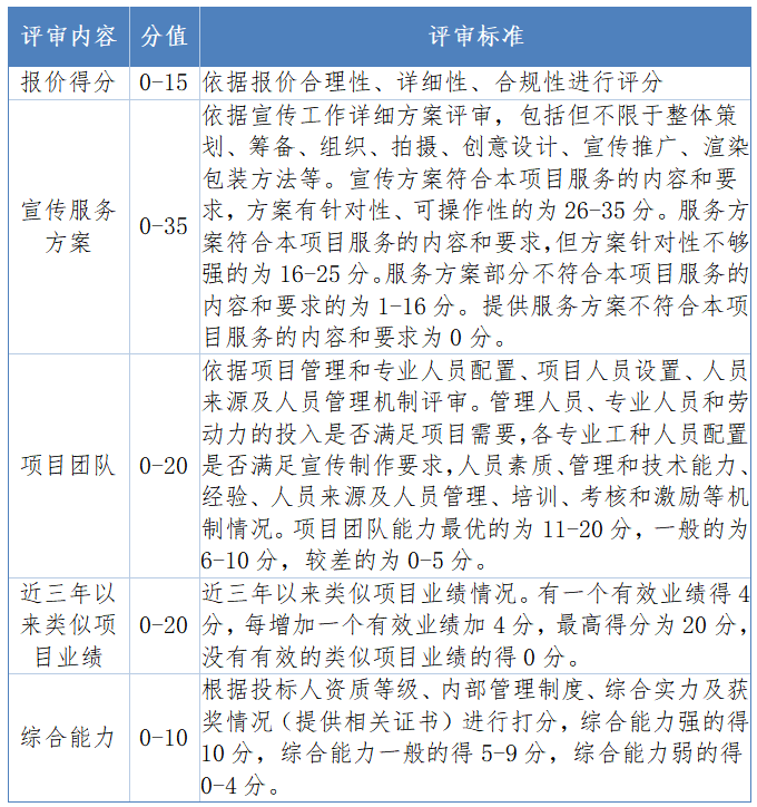
(五)评分细则:(总分100分)

 

七、联系人

中国自动化学会:

联系人:陈老师

联系电话: 18295881289

电子邮箱:publicity@caa.org.cn

 

中国自动化学会

20251226